跳转到主要内容

关于北京市2018年度二级建造师执业资格考试有关问题的通知


京人考发〔2018〕8号 

 2018年2月28日

各有关单位: 
  根据原北京市人事局、原北京市建设委员会《关于印发〈北京市二级建造师执业资格考试实施办法(试行)〉的通知》(京人发〔2005〕76号),原人事部办公厅、原建设部办公厅《关于建造师资格考试相关科目专业类别调整有关问题的通知》(国人厅发〔2006〕213号),住房和城乡建设部执业资格注册中心《关于2018年度二级建造师执业资格考试(统考卷)有关工作的通知》(建注函〔2018〕7号)精神,现将北京市2018年度二级建造师执业资格考试有关问题通知如下:
  一、报名条件
   (一)报考级别为考全科(即参加全部3个科目考试)的报考人员,须具备工程类或工程经济类中等专科以上学历并从事建设工程项目施工管理工作满2年。
   (二)报考级别为免1科(即符合免试条件,可免试《建设工程施工管理》科目,只参加《建设工程法规及相关知识》和《专业工程管理与实务》2个科目考试)的报考人员,须具有工程类或工程经济类中级及以上专业技术职称或从事建设工程项目施工管理工作满15年,已取得建设行政主管部门颁发的《建筑业企业二级项目经理资质证书》。
   (三)报考级别为免2科(即符合免试条件,可免试《建设工程施工管理》和《建设工程法规及相关知识》科目,只参加《专业工程管理与实务》1个科目考试)的报考人员,须具有工程类或工程经济类中级及以上专业技术职称或从事建设工程项目施工管理工作满15年,已取得建设行政主管部门颁发的《建筑业企业一级项目经理资质证书》。
   (四)报考级别为增专业的报考人员,须已取得北京市颁发的《中华人民共和国二级建造师执业资格证书》。
  上述报名条件中有关学历或学位的要求,是指经国家教育行政部门承认的正规学历或学位。报名条件中的中等专科以上学历不包含职业高中和技校学历。从事建设工程项目施工管理工作年限的计算截止日期为2018年12月31日。
  二、考试安排及作答要求

1.png

  (一)《专业工程管理与实务》分为6个专业类别:建筑工程、公路工程、水利水电工程、市政公用工程、矿业工程和机电工程。考生在报名时可根据实际工作选择其一。
  (二)《专业工程管理与实务》科目包括主观题和客观题,主观题用黑色墨水笔在专用答题卡上作答,客观题用2B铅笔在答题卡上作答。其余科目为客观题,用2B铅笔在答题卡上作答。
  (三)考生应考时,须携带黑色墨水笔、2B铅笔、橡皮、无声无文本编辑存储功能计算器。
  三、考试成绩及证书管理
  报考级别为考全科的人员必须在连续的2个考试年度内通过全部科目,方为合格;报考级别为免1科或免2科的人员必须在1个考试年度内通过应试科目,方为合格。考试合格者,由北京市人力资源和社会保障局颁发,人力资源和社会保障部、住房和城乡建设部统一格式的《中华人民共和国二级建造师执业资格证书》。
  报考级别为增专业的人员必须在1个考试年度内通过应试科目,方为合格。考试合格者,颁发由北京市人力资源和社会保障局印制的《中华人民共和国二级建造师专业类别考试合格证明》。该证明作为注册时增加执业专业类别的依据。
  对提供虚假证明材料或者以其他不正当手段取得相应资格证书或者成绩证明等严重违纪违规行为的,由证书签发机关宣布证书或者成绩证明无效,并将其违纪违规行为记入专业技术人员资格考试诚信档案库,记录期限为5年。
  四、报名相关事宜
  (一)考试报名采取属地化管理,现工作地或户籍所在地为北京的报考人员方可在北京地区报名参加考试。
  (二)本次考试采用网上报名、网上缴费、网上打印准考证的方式进行,请报考人员使用具备网上支付功能的银行卡进行自助支付。报名具体操作办法如下:
  1.已在北京地区成功报考过二级建造师执业资格考试且报考级别不变的人员和报考级别为增专业的人员,须于2018年3月2日至3月23日登录北京市人力资源和社会保障局网站人事考试频道(网址:www.bjrbj.gov.cn/bjpta,以下简称人事考试频道),按照系统要求在规定时间内办理网上报名和网上缴费手续,网上缴费成功方为报名成功。
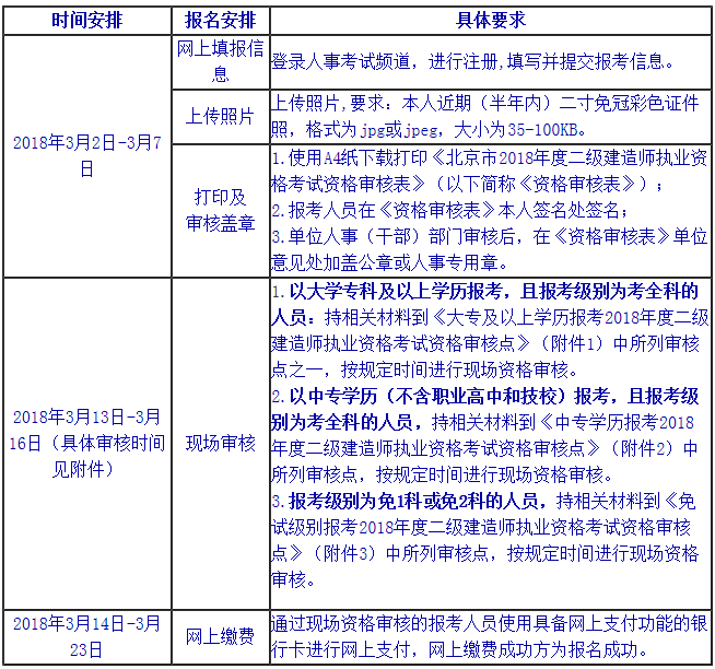
  2.未在北京地区成功报考过二级建造师执业资格考试或需要更改报考级别的人员(报考增专业级别的人员除外),报考操作流程及注意事项如下:

2.png

 

  (1)网上报名期间将根据报考人员的身份证号查询其社会保险相关记录,报考人员须如实填写本人工作单位、工作年限等信息,如提供虚假信息将被取消报考资格,并按相关规定严肃处理。
  (2)报考级别为考全科的报考人员现场资格审核时须本人携带《资格审核表》、本人有效居民身份证、学历证书、学位证书,上述证件、证书均须为原件。
  (3)报考级别为免1科或免2科的报考人员现场资格审核时须本人携带《资格审核表》、本人有效居民身份证、工程或工程经济类中级及以上专业技术职务证书、建设行政主管部门颁发的《建筑业企业一级项目经理资质证书》或《建筑业企业二级项目经理资质证书》、学历证书、学位证书,上述证件、证书均须为原件。
  (4)各级别报考人员在审核时还须提交上述证件、证书的复印件各一份(身份证复印件上注明“仅限于北京市2018年二级建造师报名使用”),附在《资格审核表》后面,并在左上角装订。
  (5)各级人事考试机构均不受理他人代办现场资格审核事宜。
  (三)凡已成功办理报名和缴费手续的报考人员,须于2018年5月29日至6月1日登录人事考试频道,进入“打印准考证”栏目下载打印准考证,凭此准考证和本人有效居民身份证原件在规定时间、地点参加考试。
  (四)需要收费票据的考生,请于2018年6月4日至9月4日期间(节假日不办公),就近前往各区人事考试机构或北京市人事考试中心领取,领取时须携带考生本人有效居民身份证原件。
  五、其他
  (一)考试实行封闭2个小时管理,开考5分钟后一律禁止入场,2小时后方可提前交卷。
  (二)报考人员应做到诚信参考,若有违反,将按照《专业技术人员资格考试违纪违规行为处理规定》(人社部令第31号)处理。
  (三)考试结束后采用技术手段甄别为雷同答卷的考试答卷,将给予考试成绩无效的处理。
  (四)2018年度二级建造师执业资格考试(统考卷)依据《二级建造师执业资格考试大纲》(2014年版)命题。
  (五)按照《北京市发展和改革委员会 北京市财政局关于注册助理安全工程师和二级建造师执业资格考试收费标准的函》(京发改〔2018〕106号)规定,每人每科收费标准50元。
  (六)成绩查询及证书发放事宜可登录人事考试频道查询。
  (七)各级人事考试机构不指定任何培训,并与任何培训机构无合作关系。
  (八)纪检监察举报信箱:jjjc@bjrbj.gov.cn
  (九)考试咨询电话:12333。
  
  附件:1.大专及以上学历报考2018年度二级建造师执业资格考试资格审核点
      2.中专学历报考2018年度二级建造师执业资格考试资格审核点
      3.免试级别报考2018年度二级建造师执业资格考试资格审核点

  

北京市人事考试中心
2018年2月24日

附件1:

大专及以上学历报考2018年度二级建造师执业资格考试资格审核点

3.png

 

特别提示:以上各审核点仅受理大专及以上学历,且报考级别为考全科的报考人员的现场资格审核!

附件2:

中专学历报考2018年度二级建造师执业资格考试资格审核点

4.png

 特别提示:丰台区人事考试中心仅受理中专学历,且报考级别为考全科的报考人员的现场资格审核!

附件3:

免试级别报考2018年度二级建造师执业资格考试资格审核点

5.png

 特别提示:西城区人事考试中心仅在规定仅在规定时间内受理免试级别报考人员的现场资格审核,其他时间及其他资格审核点均不予受理!

二级建造师

大展培训学校微信公众号二唯码

关注《大展培训学校》公众号,获取最新建筑界最新动态

大展建造人才微信公众号二唯码

关注《大展建筑人才网》公众号,获取最新招聘、求职信息