跳转到主要内容

二级造价师执业印章原来长这样?


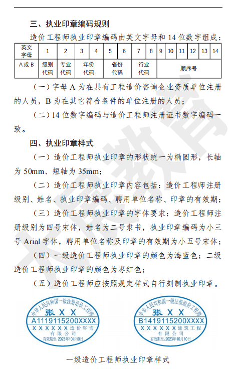
1

1

 

1

 

1

1

 

1

1

 

1

1

 

1

二级造价师

大展培训学校微信公众号二唯码

关注《大展培训学校》公众号,获取最新建筑界最新动态

大展建造人才微信公众号二唯码

关注《大展建筑人才网》公众号,获取最新招聘、求职信息